在我们的日常生活中,
消防员一直扮演着至关重要的角色。
他们是我们的守护者,
无论在火灾、地震或其他紧急情况中,
他们总是第一时间出现,
以他们的勇敢和专业,
保护我们的生命财产安全。

然而,在消防队的救援工作中,
一个不可忽视的环节,
就是对心脏骤停患者的急救。
为了更好地应对这种情况,
配备自动体外除颤器(AED),
已经成为了消防队的必备设备。
国家下令:这些队伍需落实配备AED
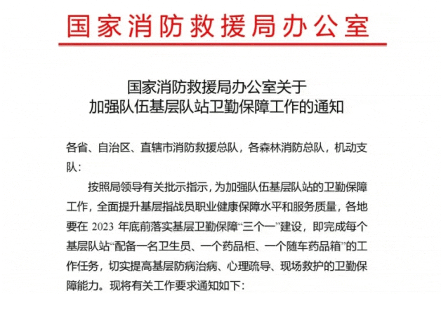
2023年8月,国家消防救援局办公室发布了关于加强队伍基层队站卫勤保障工作的通知。


通知指出:为了加强队伍基层队站的卫勤保障工作,全面提升基层指战员职业健康保障水平和服务质量,要求各地消防、武警基层队站落实三个一建设的工作任务(即完成每个基层队站“配备一名卫生员、一个药品柜、一个随车药品箱”的工作任务),并要求在每台主战车辆配备一台AED!
为什么消防系统需配置AED?
在灾难现场,救援队伍常常面临人手不足、设备有限的情况,所面对的灾害事故现场情况通常多样复杂,例如在火灾救援现场可能遇到因烟气造成的中毒休克患者,或者溺水事故中发生的心脏骤停患者……消防员作为急救现场的第一响应者,当碰到发生心脏骤停的受困群众,他们携带AED可以更快地到达急救现场快速实施救治,提高患者存活率,为后续的医疗救治争取宝贵时间。

同时,由于消防救援人员是除了医务人员之外第一时间最直接面对各类灾害事故现场的人员,遇到心脏骤停状况的可能性相较于普通大众也会更高,配备AED可提高消防员的生命力,为他们的安全保驾护航。此外消防员作为一个特殊的高危职业,高强度的训练、精神压力过重、残酷战斗环境、不规律生活习惯等都易引发心脏骤停,AED的配置也能为消防员日常健康筑起一道生命安全屏障。
乐普AED+消防解决方案
乐普AED智能急救设备,采用双相截断指数波技术,仅5秒就能完成典型节律分析,快速判断是否需要除颤,提供精准除颤治疗方案,除颤能量高达360J,适用人群广,覆盖各年龄段和各类场景。

其采用IP55防尘防水,防摔防震,性能稳定,持久耐用,-20℃高寒及50℃酷热等极端环境下也能适用,全面满足消防人员应对各类突发事故场所,同时设备基于NB-IoT物联网技术,构建AED智慧远程管理云平台,实现AED设备的全周期远程批量管理,无需人工巡检,降低管理成本,与城市急救系统实现互联互通,高效匹配急救资源,进一步提升消防救援队伍急救效率和质量。
随着政策的不断推进,AED的应用也越来越广泛,乐普根据当前AED政策要求,深入分析市场趋势,可专业定制如教育、消防、公共交通、体育场所等多场景解决方案,并聚合优质产品、专业方案、完善服务等多重优势,搭建更加成熟先进的院前急救解决方案,赋能经销商满足各类机构复杂、多样化的急救建设需求,建立从硬件建设、急救培训、运维管理及公共应用配套等一站式急救服务体系!合作模式多样,欢迎咨询了解!

粤械广审(文)第250114-07748号 Copyright © 2014 深圳市科瑞康实业有限公司. All rights reserved
电话:199 2540 5296 邮箱:lepuai@lepucloud.com
粤公网安备44030502003219号粤ICP备05096715号-1